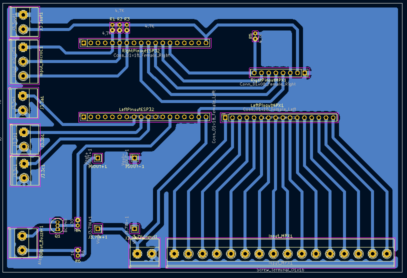
Placa principal



La placa de control principal está compuesta por:- El microcontrolador ESP-WROOM-32
- Un multiplexor 74HC4067
- Borneras para los componentes externos
- Una fuente step-up mt3608
- Un transistor BJT
- Resistencias pull-up y pull-down
Fuera de la la placa de control principal se encuentran:- Microswitches para la detección de herramientas
- Contactos magnéticos
- Un buzzer de 24V (alarma)
- Una pila de 3,7V
- Un portapilas
- Un cargador de pila